365英国上市(集团)有限公司-Official website
集团首页
English
公司概况
公司概况
关于我们
公司领导
组织机构
行政架构
党群学术组织
历任领导
团队队伍
团队概况
教授名录
高层次人才
旗下产业
专业介绍
培养方案
教学文件
继续教育
院历
研究生教育
博士点
硕士点
导师名录
博士后流动站
文件下载
科学研究
科研项目
科研平台
交通基础设施绿色与智能建养技术引智基地
土木基础设施智慧建维研究院
江西省研究生工作站
学术论文
专利信息
员工动态
实验平台
教学平台
国家级实验教学示范中心
结构工程实验室
岩土工程实验室
工程材料实验室
工程力学实验室
环境与给排水实验室
暖通空调与热工实验室
建筑物理环境实验室
建筑模型与构造实验室
科研平台
江西省防灾减灾及应急管理重点实验室
江西省建筑过程模拟与控制重点实验室
江西省高等学校结构工程重点实验室
江西省岩土工程基础设施安全与控制重点实验室
江西省土木工程耐久性评估与预控工程实验室
江西省地下空间技术开发工程研究中心简介
江西省饮用水安全重点实验室
江西省土木基础设施智慧建维工程研究中心
南昌市低碳节能装备及系统智慧运维重点实验室
规章制度
常用下载
党群工作
党建工作
支部设置
理论学习
党员发展与管理
党建动态
首批全国双带头人教师党支部书记工作室
党纪学习教育
工会活动
我为师生办实事意见专栏
联系我们
辅导员队伍
员工党建
表格下载
就业信息
学团动态
员工工作
员工基金
基金财务状况
基金奖励名单
基金奖励条例
基金捐赠详单
教育基金章程
教育基金捐赠公告
英国上市公司365怎么进入
英国上市公司365怎么注册
评估认证
土木工程专业认证
认证动态
认证文件
书记经理信箱
关于我们
考生了解
企业了解
公司新闻
当前位置:
首页
公司新闻
正文
公司新闻
通知公告
学团动态
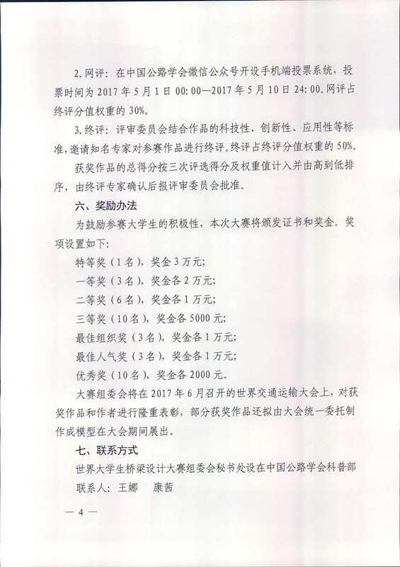
关于开展首届世界老员工桥梁设计大赛的通知
发布者:英国上市公司365(龚小宝)
发布时间:2017-01-14
动态浏览次数: